
JDB电子
联系人:贝先生
手机 :18682142719
邮箱 :605767367@qq.com
联系人:靳先生
手机 :13724280670
邮箱 :1010587270@qq.com
网址 :www.jiayunkang.com
地点 :深圳市灼烁新区光侨路圳美社区城佳科技园B栋四楼
连接器广泛应用于汽车、通信及种种工业领域。连接器是完成信号转接、能量通报的重要功效元件,其借助电信号或光信号和机械力量的作用使电路或光通道接通、断开或转换,用作器件、组件、设备、系统之间的电信号或光信号连接,传输信号或电磁能量,并且坚持系统与系统之间不爆发信号失真和能量损失的变革。连接器目前已广泛应用于航空、航天、军事装备、交通运输、通讯、盘算机、汽车、工业、家用电器等领域。
海内的连接器规模及增速均处于领先职位。全球连接器市场规模2016年总市值抵达541.6亿美元;其中中国市场在全球占比最大,2016年总市值164.7亿美元,占全球总量的30.4%,2011-2016年,复合增速抵达5.0%,显著领先于其他区域。
连接器分类方法多样。单从技术上看,有三种基本的划分步伐:
按外形结构:圆形和矩形(横截面)
按事情频率:低频和高频(以3MHz为界)
按标准性:应用型和标准型,前者一般需要定制,后者设计牢固,应用场景广泛
别的,考虑到连接器的技术生长和实际情况,从其通用性和相关的技术标准,连接器可以分为低频圆形连接器、矩形连接器、印制电路连接器、射频连接器、光纤连接器

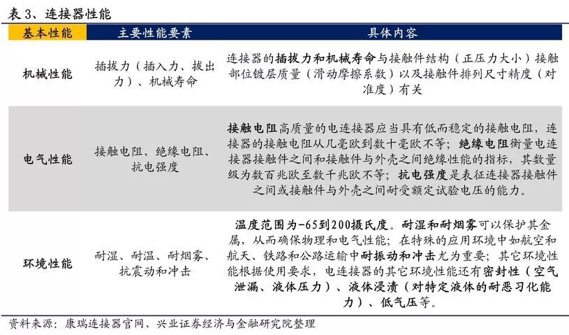
连接器的基天性能可分为三大类:即机械性能、电气性能和情况性能。

JDB电子科技专注于防水连接器、灯具连接器、路灯模组连接器、快锁连接器、显示屏连接器、机械设备连接器、防水接头,连接线的研发、生产和销售。 产品主要应用于:电脑、通信、显示屏、电源、消费电子、汽车、光电照明等领域。
电话 : 18682142719(贝先生)
手机 :13724280670( 靳先生)
邮箱 : 605767367@qq.com;1010587270@qq.com
地点:深圳市灼烁新区光侨路圳美社区城佳科技B栋四楼

扫描关注民众号

扫码关注